Loan Application with a Cosigner
Student Loan Refinancing, SoFi

My Role
I led Product Design for SoFi Student Loan Refinancing for over a year. I collaborated with a Product Manager, Data Scientist, 12 engineers, 1 operations stakeholder and 1 project manager on this project.

Timeline
Total time spent was 1.5 months

Goal
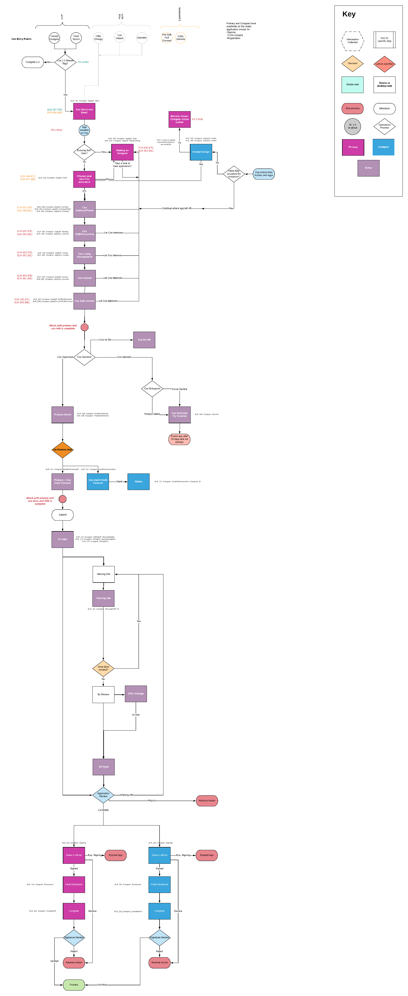
Part of two year engineering rebuild effort (1.0->2.0). Redesign the one page application to align with new Student Loan Refinancing flow and improve user experience.

 

 

Process

Cos_Process.png
 

 

Discovery

  • Operations interviews and shadowing

    • Uncover current problems and gain empathy

  • Audit current experience

    • Identify areas of opportunity and learn requirements

  • Review existing data

    • Refine areas of improvement and define scope

  • Understand legal and operation constraints

    • Focus effort on areas with the most impact potential

Existing Data

Existing Data

 
 

 

Ideation

Defining Requirements

Screen Shot 2020-08-09 at 12.05.40 PM.png

User Flow Iteration

Screen Shot 2020-08-09 at 12.13.48 PM.png


Flow refinement through rapid prototyping

High Fidelity Refinement

 

 

Validation


Usability Testing with UserZoom | 24 users, 2 experiences

Goals 

  • Test new verification pattern

  • Test application “handoff” pattern

  • Test both entry points (decline and product offers)

Results 

  • New patterns performed as expected

  • Test both entry points (decline and product offers)

Next Steps 

  • Ship and monitor results

  • Iterate to improve ease of use scores

Screen Shot 2020-08-09 at 1.08.15 PM.png
 

 

Iteration

Results

Screen Shot 2020-08-09 at 1.08.30 PM.png

Invite issues found post MVP

  • ~20% try to add an existing SoFi member and enter the name wrong 

    • Example: Kathy vs Katherine

  • “Invalid user” error on name fields on submit of “Next” button

  • This use case was missed in the design and engineering audit, therefore the error was not written in a helpful way

  • To solve this elegantly, I decided to first validate the email, then populate the remaining inputs if there is no existing email

Screen Shot 2020-08-09 at 1.08.38 PM.png